巴音郭楞蒙古自治州人民政府
教育局(语言文字工作委员会)
政府信息公开
政府信息公开指南
法定主动公开内容
政府信息公开年报
首页
/
政务公开
/
教育局(语言文字工作委员会)
/
法定主动公开内容
e12cf84623cd4eeea1147a81bbe5dad2
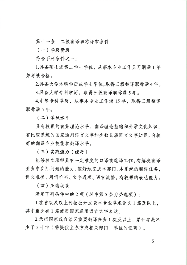
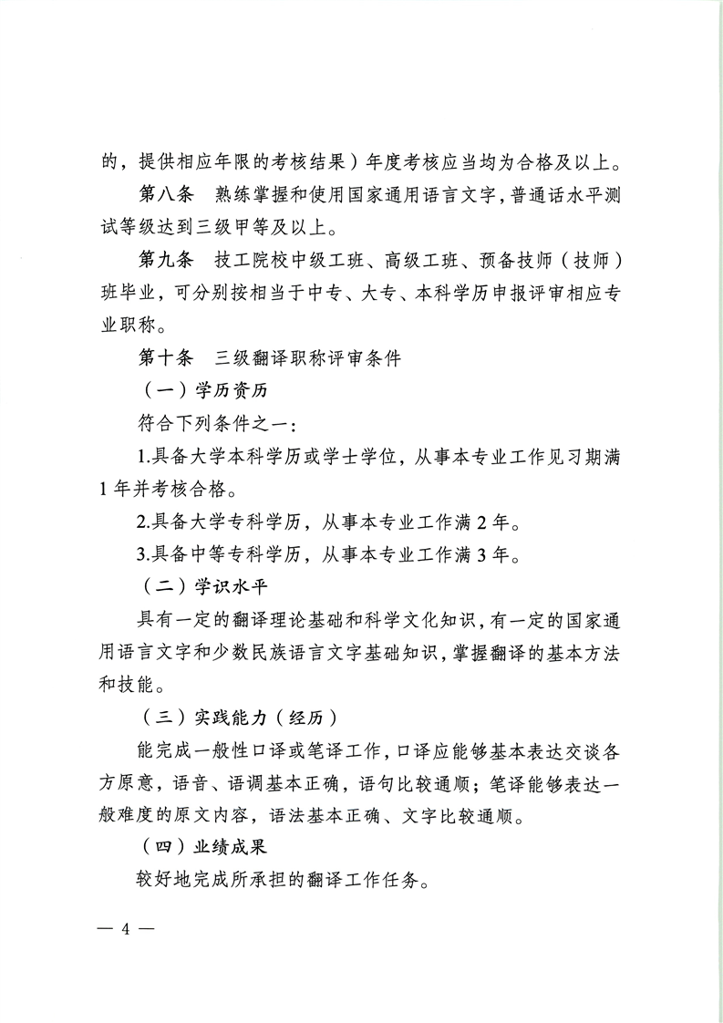
关于印发《新疆维吾尔自治区翻译系列少数民族语言文字翻译专业职称评审条件》的通知
关于印发《新疆维吾尔自治区翻译系列少数民族语言文字翻译专业职称评审条件》的通知
2025-09-30 19:11
崔志强
巴州教育局
索引号:bzjyj0000/2025-00208
发文字号:
公文种类:
有效性:
发文机关:
成文日期:
发布日期:2025-09-30
发布时间:
【字体:
大
中
小
】
附件下载:
相关链接:
法定主动公开内容
各部门 / 政务公开 / 教育局(语言文字工作委员会) / 法定主动公开内容