巴音郭楞蒙古自治州人民政府
市场监督管理局(知识产权局)
政府信息公开
政府信息公开指南
法定主动公开内容
政府信息公开年报
首页
/
政务公开
/
市场监督管理局(知识产权局)
/
法定主动公开内容
5dc6d572ee0f48d7af5e2ac947a1bb26
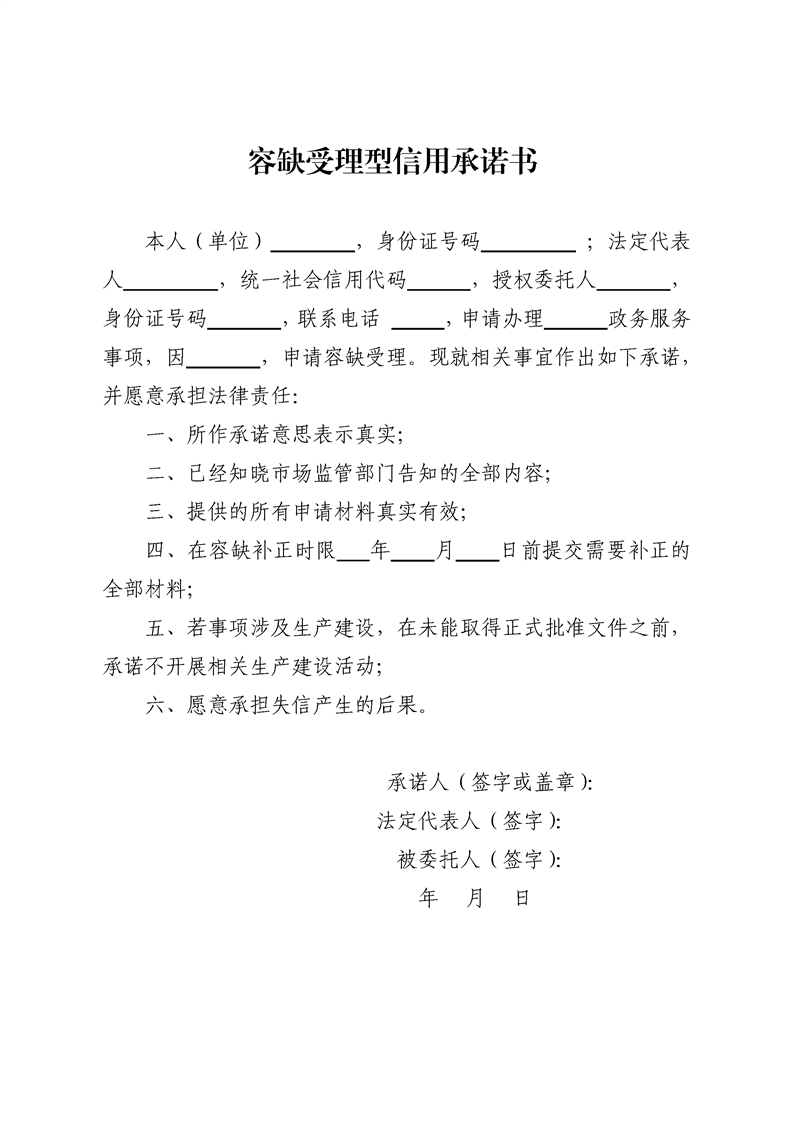
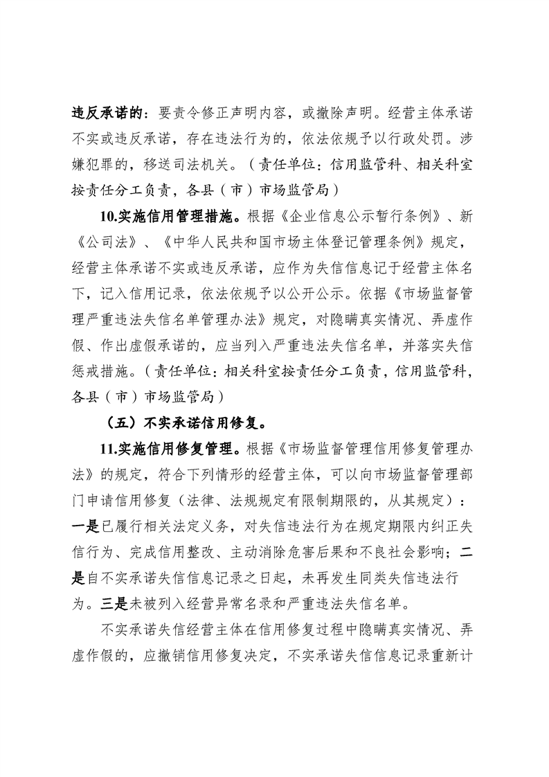
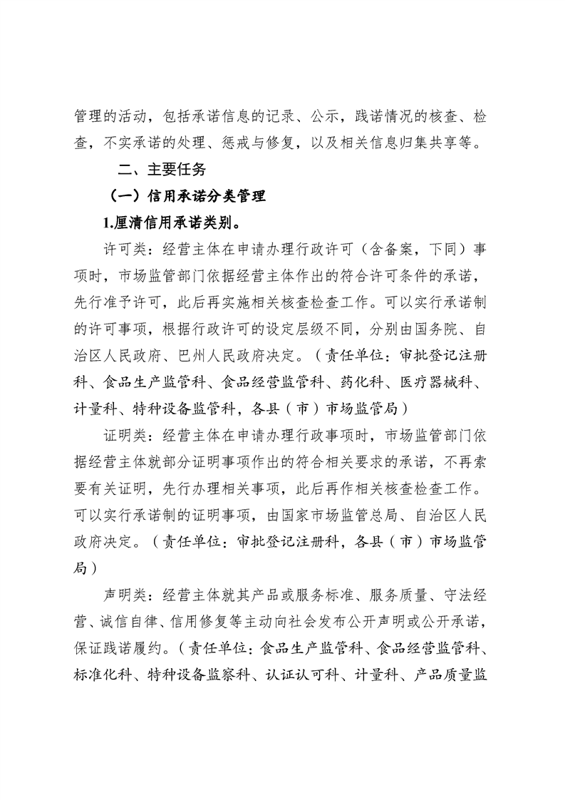
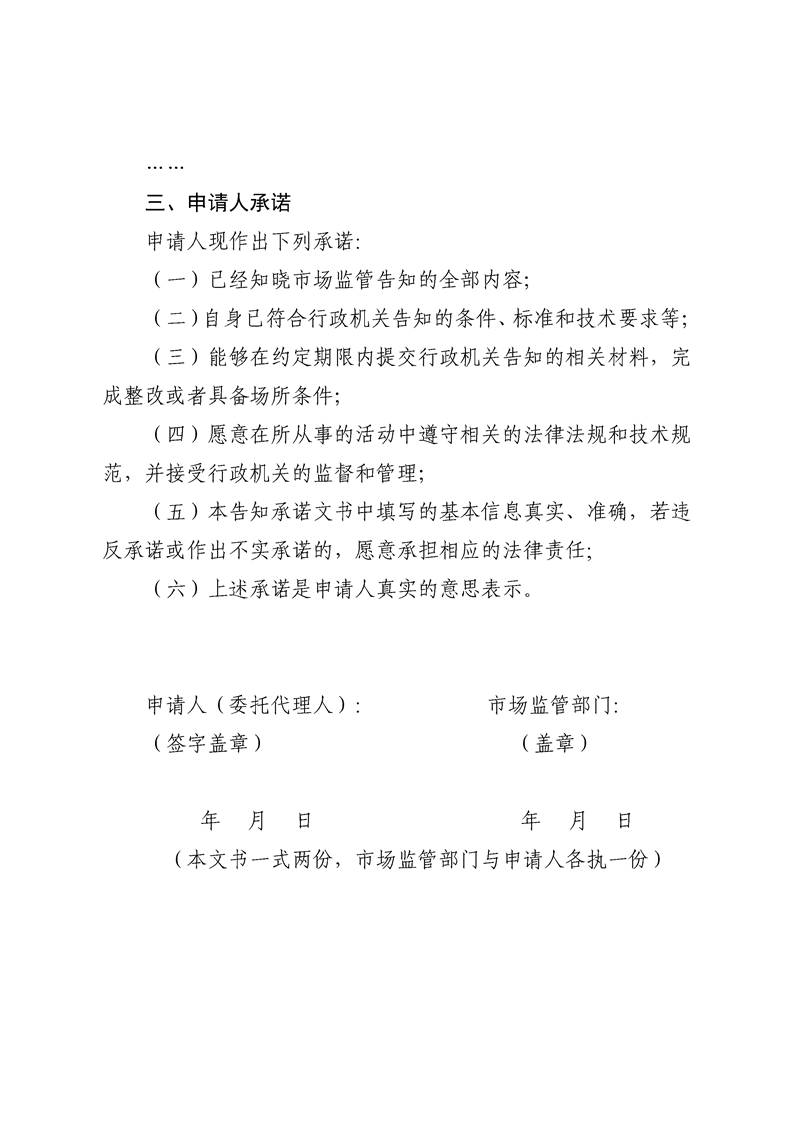
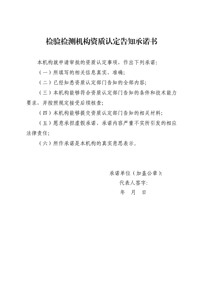
关于印发《巴州市场监管系统全面推行信用承诺管理制度操作规程(试行)》的通知
关于印发《巴州市场监管系统全面推行信用承诺管理制度操作规程(试行)》的通知
2024-09-05 12:55
强惠明
巴州市场监督管理局
索引号:bzscjgj00/2024-00057
发文字号:
公文种类:
有效性:
发文机关:
成文日期:
发布日期:2024-09-05
发布时间:
【字体:
大
中
小
】
附件下载:
相关链接:
法定主动公开内容
各部门 / 政务公开 / 市场监督管理局(知识产权局) / 法定主动公开内容